中国足协决定对路俊伟停赛三场并处以1.5万元罚

作者:UED  日期:2026-03-09  浏览:  来源:UED官网
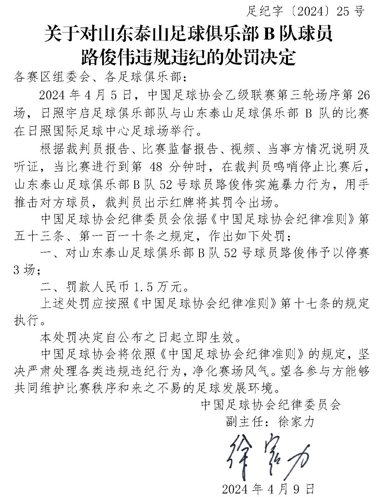
近期,山东泰山足球俱乐部B队球员路俊伟在比赛中的一次对抗中被认定存在违规违纪行为。纪律委员会经过审理,确认他在场上对对手实施了暴力行为,具体表现为用手直接推击对方球员的胸部或肩部部位,造成对手在身体和情绪上的不适。这一行为明显违背了体育道德和公平竞赛的基本原则,属于可被纪律处分的严重违规。 体育赛事注重理性和克制,任何以暴力方式解决冲突的举动都会被严格约束。纪律机构在调查过程中对事实进行了确认,并综合考虑行为的情节、是否造成伤害、影响范围以及球员的自省态度等因素,以确定应问责的强度。 根据相关规定,纪律委员会决定对路俊伟作出处罚,具体为三场比赛禁赛并处以人民币1.5万元罚款。上述处罚旨在体现对暴力行为的零容忍态度,警示球员要以良好的职业操守参与比赛,严格遵守裁判的判罚以及比赛规则。 中国足协决定对路俊伟停赛三场并处以1.5万元罚 此举还被视为维护联赛秩序和提升比赛环境安全的重要举措,有助于促使各级球队加强内部治理和行为规范培训。球队管理层需要加强对球员的行为教育,强化情绪管理和冲突化解能力,避免因冲动导致对队伍声誉和比赛结果造成不良影响。 纪律机关强调,未来将继续完善暴力行为的处置制度,确保快速、透明和一致的处理流程。通过持续的监督、教育和规范化管理,力求在赛场内外形成更健康的竞技氛围,推动职业足球的发展与公民素养的提升。 在长期的治理体系中,相关部门也会推动对运动员进行心理素养与团队协作相关的培训,使球员在高强度对抗中保持镇定,学会以理性方式处理争议。这种综合性治理有助于提升球员的职业道德水平,稳固联赛的公众信任并增强赛事的观赏性。

上一篇:不敌美网29号种子,王曦雨仍创个人大满贯最佳战

下一篇:全国青少年滑雪巡回赛宁夏站在泾源县六盘山脚